檢索:
帳戶
密碼
檢索
|
新用戶
|
加入最愛
|
本報PDF版
| |
2006年7月29日 星期六
您的位置:
文匯首頁
>>
港聞
>> 正文
【打印】
【投稿】
【推薦】
【關閉】
特首普選獲共識 提名委會先舉賢 (圖)
學者:當勞回應陳太挑戰 (圖)
普選七方案 源自策發會
普選特首須經三步驟
港澳渡輪服務比較
特首將訪東莞沙角電廠 (圖)
葉太:愈快有普選共識愈好 (圖)
李剛:政改首重理性探討 (圖)
策發會談普選特首 氣氛良好
8萬動漫迷 會展狂掃貨 (圖)
VIP搶閘 排通宵市民鼓譟 (圖)
迎合少女市場換衫公仔受歡迎 (圖)
內地漫畫家將大舉攻港 (圖)
杭州美女漫畫家不喜被讚靚
騙26萬綜援 7旬翁輕判 (圖)
偷拍女同學沐浴 理大生判感化 (圖)
犯案歸咎噪音 地鐵破壞王還柙 (圖)
搶母300元道友囚40月
非禮家務助理老翁囚半年
藥房非法賣咳水8人被捕 (圖)
警續搜夜店檢K仔拘6人
近年騙綜援事件
京奧招義工 港生雀躍 (圖)
朱經武偕女 研製自動對焦老花鏡
內地4狀元 考港大「肥佬」
浸大與北京師範大學合辦UIC 吳清輝:借珠海屬校拓科研 (圖)
吳校長語學生 個人品格更重要
手機短訊查學額 會考生稱便
收生條件嚴 教育博覽冷場 (圖)
電話騙局762人中招 半年破案僅數宗 (圖)
老婦12度獻款 痛失50萬元 (圖)
直巴播宣傳片 提醒遊客防騙 (圖)
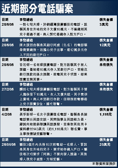
近期部分電話騙案 (圖)
賣手機除SIM卡防資料被盜用
05年全年涉電話行騙宗數 (圖)
05/06年上半年電話騙案宗數比較 (圖)
快艇噴火球船主燒傷墮海 (圖)
四驅車撞壆翻側 4人浴血 (圖)
女報販開檔遇劫 「獅子吼」退兩賊 (圖)
收掣不及 三車串燒兩傷 (圖)
摑傷李力持 躁司機罰三千
「方便門」引賊入屋病翁遭劫險死 (圖)
又有城巴冒煙逾30乘客逃生 (圖)
少年首次索K 平均11歲 (圖)
菜價飆5成 菜心15元一斤 (圖)
中學生追蹤生態 分享奇趣 (圖)
新界西增危機支援中心
平和基金闢社區戒賭中心
猝死犯疑受虐 家人投訴懲署 (圖)
醫院掛廣告 料年收千萬 (圖)
退伍軍人症再添一患者
反對派揚言否決秘監條例
吳儀今晤陳馮富珍 部署競掌世衛 (圖)
啟德設計賽 冠軍作品重綠化 (圖)
「大細眼」不自在 曾鈺成手術順利 (圖)
地鐵商場爭客 暑假重金造勢
復明手術車 (圖)
屯門至澳門渡輪10月前或通航
上半年千二萬訪港旅客大增11%
二次封冊限期將滿民主黨擬做被告
曾智明任嘉應商會會長 (圖)
年輕有為 :歷屆會長曾智明最年輕
潮商互助社捐20萬賑災 (圖)
紅色之旅福建行 李剛授旗 (圖)
澳門博彩商會近期將成立 (圖)
建造商會11.8萬捐公益 (圖)
吳天賜吳健南 善舉連場 (圖)
近期部分電話騙案
http://paper.wenweipo.com
[2006-07-29]
放大圖片
【打印】
【投稿】
【推薦】
【上一條】
【回頁頂】
【下一條】
【關閉】
港聞
新聞專題
更多