檢索:
帳戶
密碼
檢索
|
新用戶
|
加入最愛
|
本報PDF版
| |
2008年10月16日 星期四
您的位置:
文匯首頁
>>
港聞
>> 正文
【打印】
【投稿】
【推薦】
【關閉】
特首率專委會 迎戰金融海嘯 (圖)
施政報告要點
回購迷債 限銀行本周答覆
因應市場失效 政府干預非萬惡
經濟學者 支持成立專委會
保監擬斥17億 設基金穩人心 (圖)
強化金融監管 檢討基金守則 (圖)
任總逾花甲 能幹亦需交棒
穩守中缺規劃 議員有彈有讚
續施勾地表 不定期賣地 (圖)
會展中心擬擴建第三期
強積金計劃 僱員可自選
生果金增至千元 須查家產惹爭議 (圖)
檢討後生果金申領條件 (圖)
食物銀行拓服務 惠及床位板房戶
高齡津貼(生果金)小資料
電子病歷全港通 專組研10年實現
立會主流意見:反對資產審查
社民連三議員大鬧議事廳 (圖)
「言行暴力」 毀大眾信心 (圖)
「出蕉」損和諧 議員紛批評
最低工資立法 本年度交草案 (圖)
工聯會底線 最低時薪33元 (圖)
初生嬰明年免費打肺炎疫苗 (圖)
醫療融資明年上半年再諮詢 (圖)
「上天入地」改善行人環境
「最低」恐變最高 僱主或借勢裁員 (圖)
兼兩職養兩子女 慈母每月「清袋」
學者憂變政治工具
啟德建水冷空調 年慳電8500萬度 (圖)
東西隧自行加價機制或修改
虎豹別墅變葡萄酒中心
煲呔重申各建設陸續上馬
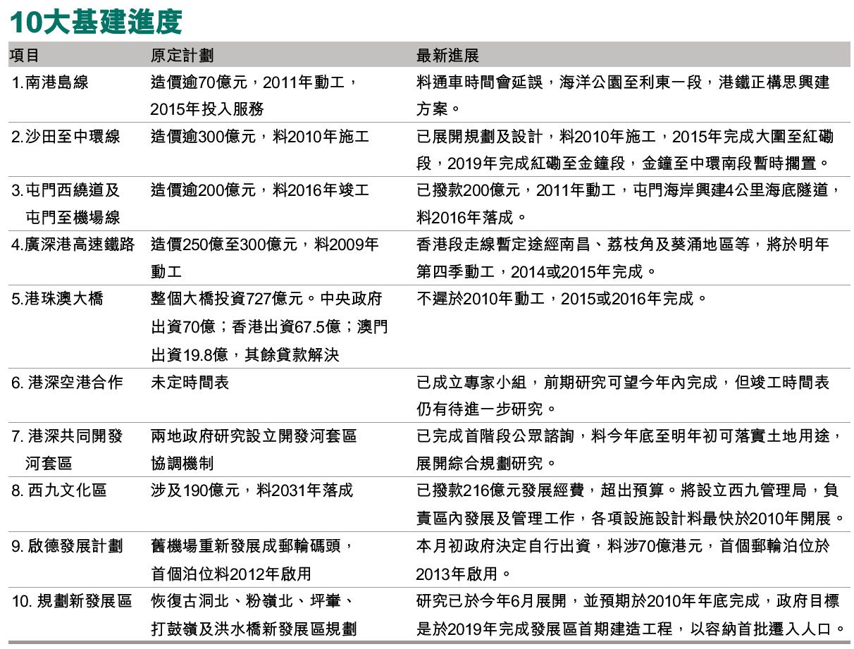
10大基建進度 (圖)
闢10地質公園吸引遊客
地質公園可能選址示意圖 (圖)
港台組商貿委會 寶島客簽證放寬 (圖)
改組行會 納賢不分黨派 (圖)
港澳居民往返將自動過關
每年獲增撥2100萬 教局加強國民教育 (圖)
研發電子課本 減家長負擔
港府兩招防油價「加快減慢」 (圖)
中產駕車族 改乘公交 (圖)
封面湖水藍 冷靜渡難關
開場白已需飲水止咳
涉盜1.8億元金條 林世榮遺孀被拘 (圖)
金至尊委獨立會計師查賬
分手信催命 癡情OL跳軌亡 (圖)
涉淫情婦2稚女 巴士司機被控 (圖)
水警檢值500萬走私銀磚 (圖)
中槍漢被控企圖傷人提堂
公司增聘需求 創5年新低 (圖)
歐美金融人才 投香江「避風」
本港各行業招聘/裁員意向 (圖)
研設「低排放區」 限制舊巴進入 (圖)
500雷曼苦主立會外請願
宜進利遭30供應商追債 (圖)
「盜竊三口家」 超市偷千5元貨品
東涌潤唇膏 差價達68.5%
8歲童患腎石尿血
華商基金會本報合作出版畫冊 (圖)
簽字 (圖)
加強合作 (圖)
移交贊助支票 (圖)
出席簽字儀式 (圖)
「四洲盃」粵曲演唱賽理大舉行 (圖)
頒發紀念品 (圖)
保良局蔡繼有學校 簽擴建工程合約 (圖)
港散文詩學會珠海成立創作基地 (圖)
順德藝文社書畫大會堂展出
科學天地:繪小麥基因圖 創更強品種 (圖)
Breakthrough in genetic map of wheat
風花歲月:薄雪的深夜 泡一杯清茶……
文山戲夢:記載一個領袖的轉變
英語世界:Everybody, Somebody, Anybody & Nobody
量空故事:只有3個人懂得相對論 (圖)
馬的文化 The Horse in Chinese Culture (圖)
一句話國學
10大基建進度
http://paper.wenweipo.com
[2008-10-16]
放大圖片
【打印】
【投稿】
【推薦】
【上一條】
【回頁頂】
【下一條】
【關閉】
港聞
新聞專題
更多