À˯Á:
±b¤á
±K½X
À˯Á
|
·s¥Î¤á
|
¥[¤J³Ì·R
|
¥»³øPDFª©
| |
2007¦~5¤ë3¤é ¬P´Á¥|
±zªº¦ì¸m¡G
¤å¶×º¶
>>
´ä»D
>> ¥¿¤å
¡i¥´¦L¡j
¡i§ë½Z¡j
¡i±ÀÂË¡j
¡iÃö³¬¡j
´ä©²·s¬[ºc ¼W³]¡uµo®i§½¡v (¹Ï)
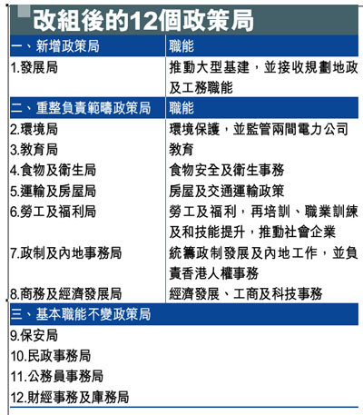
§ï²Õ«áªº12Ó¬Fµ¦§½ (¹Ï)
·s©¡°Ý³d©x ¦³±æ¡u¥[Á~¡v
¬FÄÒ¦h»{¦P«²Õ «ü¦³§Q¤é«áºÞªv (¹Ï)
µ|¦¬1551»õ¯}¾ú¦~¬ö¿ý (¹Ï)
Á~ĵ|´î50% ¥«¥ÁÀ£¤OÓV½w (¹Ï)
¾A·í®É¾÷¦A¬ã¶}¼x°Ó«~µ|
ªÑ²¼¦Lªáµ|150»õ¼W85% (¹Ï)
µ|°È§½µ|¦¬Á`ÃB¡]¦Ê¸U¤¸¡^ (¹Ï)
³Õ±mµ|¡]¦Ê¸U¤¸¡^ (¹Ï)
ºÆ°üÁa¤õµI«Î ¿N¦º§µ¶¶¤k¨à (¹Ï)
´µ¤åè°¤kªP¦º ¾F©~±{±¤
²`´J©ÒÃz·Ñ®ð ´äº~¬µ¶Ë©R¦M (¹Ï)
¦Ñ°ü»P¤Ò¥´°««á¸õ¼Ó (¹Ï)
¨k¤l¥´«O¦wºQĵû³Q®·
¿DĵÃÒ¹ê¨ü¶Ë³~¤H¤¤¼u (¹Ï)
¿Dªù¬F©²Án©ú Äþ³d¤£¦uªk¦æ¬° (¹Ï)
³Q®·10¥Ü«ÂªÌ¬Q±ßÀòÄÀ (¹Ï)
ª¾¦WµØ¸Ç³ø¤H Ãö¤å«G¯f³u (¹Ï)
¨â«×©µ©î¤jºÛ¤f¤u·H¤µ²M³õ (¹Ï)
µ²ºc´c¤Æ «D©î¤£¥i
¼t¤á³d·í§½»°µ´¤i¶§¤u·~ (¹Ï)
¤ý¦pµn¤¶²Ð¤¤¥¡¬F©²¤u§@³ø§i
ºÉÅã¤~µØ¤j¶×ºt (¹Ï)
¥«¥Áµû¤À S¤Ó¤S²Ä¤@
¶ÇÀò¹{¤jµµ¯ð S¤Ó¤£Ä@¸mµû
¥´ºô²y¥ªÁu¥Ïìj ¥Ð¤ÖÉN±o©ê®] (¹Ï)
ÂfÂc¥Ä·í¦À\ªÎº~¶ËG (¹Ï)
´ä¤j¬ã·sÀøªk ªv¥½´Á»ó«|Àù
²Ä¤G´Á«°â©~«Î ³Ì§Ö8¤ë±À¥X
7000¸U¥¨¼úµ¥§Aûv (¹Ï)
·ÏÁøÅ¢¸nºû´ä (¹Ï)
¶Àª÷©P¹GÃz °Ó³õ¤H¬y¤É25% (¹Ï)
±j«Á¤kºô¤Í ¤¤¤T¥Í¥}40¤ë (¹Ï)
¥Û«Ë±ø¶ò¤U À£¶Ë¤C¦¯¦a½L¤u (¹Ï)
·m¨kµ£¤â¾÷ ¬¾¸é³Q®· (¹Ï)
ŧÀ»¾÷³õ°±¨®³õ¾û ªº¤h¥q¾÷§PºÊ¨â©P
°Ç¯Á«e¤k¤Í10¸U ÄÀ¥}ã«OÄÀÔ¼f
7¤k¥Í¹§]®³³½¤¤¬r (¹Ï)
h±þ´¼»Ù«O¦wû ´×¤u¥}²×¨
®ü¤Ñº®´ä»ÉÆrÆW¤À©±µ²·~ (¹Ï)
¼B¿í¸q ·¨ºõ³Í¡G¤¤¤jµL·N»P±Ð°|¦X¨Ö (¹Ï)
·¨ºõ³Í¡G¨â®Õ°Ó¨ó§@ ±ç°ê½÷³Q»X¦b¹ª¸Ì (¹Ï)
²z¤j¦å¿}´ú¸Õ»ö °ê»Ú®iÀò¼ú (¹Ï)
¶À½«µM¡GÁÉ·|¥b©]ºVªù³øÀò¼ú (¹Ï)
´ä¤j¿ìºÞ½u½Òµ{©Û°ª¤¤¥Í
¥ß·|³q¹L¼W¤j¾Ç¾ÇÃB°Êij (¹Ï)
«°¤j¸p²z®Õªø¼i·s ±Ð¾û©ï´Ã½ÐÄ@ (¹Ï)
¤p±Ò
³qÃѸô¸ô³q¡G¹q¤l®Ñ¨ú¥N¶}¨÷¼Ö¡H (¹Ï)
áÓ®ðÂ÷®a¥X¨« ®a¤HÃø¨ü
¿Ë¿Ë¦¨ªø¼Ö¡G©îª±¨ã ©î¥X·sªÅ¶¡
½×ºÉ±Ð¨|°é¡G«_ÀI¥ÇÃø¡X¡X³Ð·Nªº¨ÎÄ[
»y¤åÂùÁn¹D¡Gºî¦X¯à¤O¨÷ ¦Òªí¹F§Þ¥©
»¦¿¿ò¬Ã¡@The Charter Legacy (¹Ï)
¤@¥y¸Ü°ê¾Ç
«ä¦ÒÃD¥Ø
3¤d¤Hªíºt¤Ó·¥¶P¦^Âk (¹Ï)
³õ±§§Æ[ (¹Ï)
30¹ÎÅé«PºÉ§ÖÅý¤¤¥¡¥x¸¨¦a (¹Ï)
´ä°ÓªL©yÀs§Uªe«n½a¶m«Ø®Õ (¹Ï)
Ämªá (¹Ï)
¨È¬wÃÀ³N¥j¸³®i¤ë©³Á|¦æ (¹Ï)
»Ô¬F¨ó´ä©eû®b±iÀè¸ (¹Ï)
¼t°Ó·|³ßªï·HªùÁ`°Ó·| (¹Ï)
§ï²Õ«áªº12Ó¬Fµ¦§½
http://paper.wenweipo.com
[2007-05-03]
©ñ¤j¹Ï¤ù
¡i¥´¦L¡j
¡i§ë½Z¡j
¡i±ÀÂË¡j
¡i¤W¤@±ø¡j
¡i¦^¶³»¡j
¡i¤U¤@±ø¡j
¡iÃö³¬¡j
´ä»D
·s»D±MÃD
§ó¦h