logo 首頁 > 文匯報 > 香港專題 > 正文

社科「黃師」暗煽仇警 明愛專院「割席」

2019-09-18
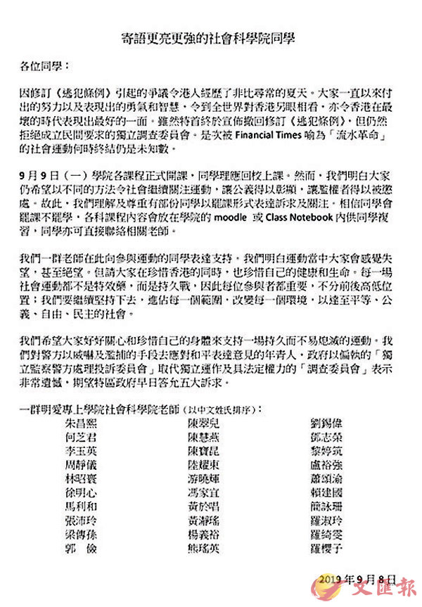
■9月8日,一班明愛專上學院社會科學院老師發聯署信,暗撐學生罷課。■9月8日,一班明愛專上學院社會科學院老師發聯署信,暗撐學生罷課。

香港文匯報訊 (記者 姬文風)香港反修例暴亂持續影響學界,既有縱暴派鼓吹學生罷課,更有「黃師」散播激進思想,荼毒學子。一群明愛專上學院社會科學院老師日前發聯署信,表面奉勸學生回校上課,卻處處暗藏鼓勵罷課的弦外之音,更於行文間抹黑警方執法,惡意灌輸仇警情緒。教育局表示尊重院校自主,投訴交由院校處理,但強調院校有責任向公眾解釋立場及處理方法。明愛專上學院回覆該聯署信並未通過校方審核,不代表學校立場,估計是個別老師私下發出。

30名明愛專上學院社會科學院老師在上周日(8日)發聯署信,表面上提醒學生勿要參與罷課,「9月9日(一)學院各課程正式開課,同學理應回校上課」,惟讀下去卻發現這段說話不過是有關人等的「門面工夫」,下文所述才是他們真正意圖。

稱為罷課學生提供支援

信中其後以「諒解」的口吻指,「理解及尊重有部分同學以罷課形式表達訴求及關注」,又「善意」地表明會向罷課學生提供相關學業支援。

信中行文更疑有鼓吹學生積極參與「抗爭運動」意味,例如寫道「我們一群老師在此向參與運動的同學表達支持」、「我們要繼續堅持下去,進佔每一個範圍,改變每一個環境」,文中雖未明言「進佔」什麼範圍,但考慮到社會近月發生的種種亂事,難免令人對所謂「進佔」有負面聯想。

信中最後一段更離譜,宣稱對「警方以威嚇及濫暴的手段去應對和平表達意見的年輕人」表示「非常遺憾」。身為教師理應謹言慎行,該信竟可在毫無實據下抹黑警方執法,變相向學生灌輸仇警情緒,令人側目。

網媒《堅料網》就有關公開信內容向教育局查詢,局方回覆尊重專上院校享有院校自主,有關投訴會交由院校處理,院校有責任向公眾解釋其立場及處理方法。

校方:不代表學校立場

局方並重申,反對罷課等干擾院校的正常運作以及教研工作的行動,期望教育工作者秉持專業操守,確保同學的學習不受影響。明愛專上學院發言人確認,信件並未通過校方審核,不代表學校立場,估計是有教師私下發出。

教評會主席何漢權質疑,有關信件只向學生灌輸「單邊價值」,有違教育專業操守。學校應鄭重在校宣佈,學校不能成為個人發表政治言論的地方。

讀文匯報PDF版面

新聞排行
圖集
視頻